各種検討フロー

各種検討では、フローシートを作成することで、検討の抜け落ちが防止できます。
自分では分かっていても、相手には「わけわからん?」が少なくなりますので、発注者との打合せに際しても、説明しやすくなります。
ここでは、これらの事例をご紹介します。
※使用ソフト:MaindManeger

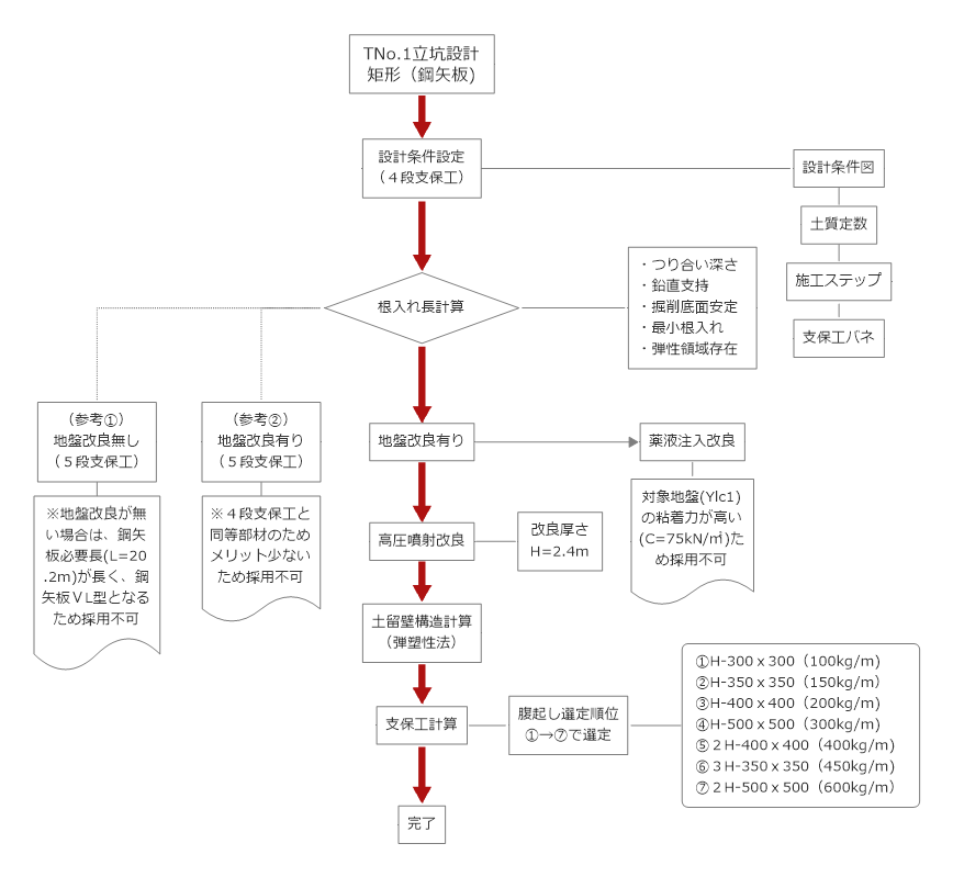
■鋼矢板立坑検討フロー
■SMW立坑検討フロー
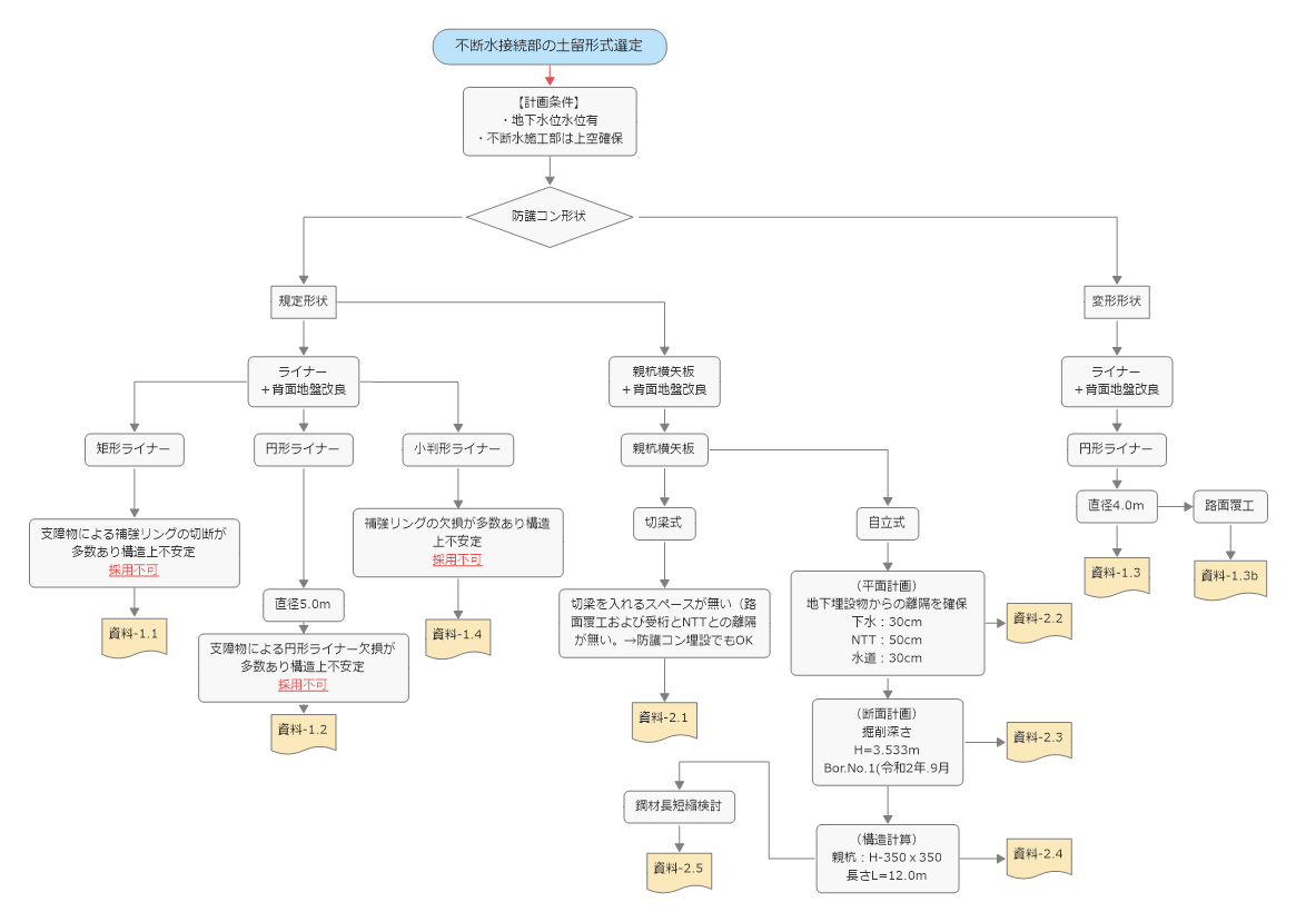
■ライナー立坑検討フロー
■特殊人孔(側壁検討)